
(图片来源:摄图网)近日炒股配资官网首页,在《致总统备忘录》播客中,英伟达CEO黄仁勋毫不留情地指出,美国在5G时代遭遇了全面溃败。“我们输掉了5G——技术输了,政策输了,战略也输了。我们在通信产业上已经失去了领先地位,我们绝不能再让美国的计算产业重蹈覆辙。”
黄仁勋表示,“但我们有机会在6G上扳回一城,因为6G本身也将由AI驱动。”
他指出,若希望美国持续引领 AI 革命并保持全球领导地位,第一要务就是:让全球每一位AI开发者都在美国的技术栈上构建应用,然而,现实却不容乐观,目前全球约50%的AI开发者在中国。同时,黄仁勋指出美国不该限制技术输出,而应推动美国技术栈成为全球标准。他认为每个国家都必须发展自己的本土AI能力,构建符合自身语言、文化、历史和社会价值观的AI系统。“如果一个国家完全依赖外部AI,就无法真正掌控自己的未来。”
人工智能行业是当今科技领域最具创新性和影响力的方向之一,它以强大的数据处理能力、复杂的算法和先进的模型架构为基础,致力于使计算机系统能够模拟人类智能行为,从而实现自主学习、推理、决策和交互。从自然语言处理到计算机视觉,从机器学习到深度学习,人工智能技术不断突破传统技术的瓶颈,广泛应用于医疗、金融、教育、交通、工业等多个领域,极大地提高了生产效率、优化了资源配置、改善了用户体验。

与美国在5G的失利和AI领域的挑战形成鲜明对比的是,中国人工智能领域呈现出良好的发展势头。国家知识产权局局长申长雨表示,世界知识产权组织报告显示,中国已经成为全球人工智能专利的最大拥有国,在全球的占比达到60%。
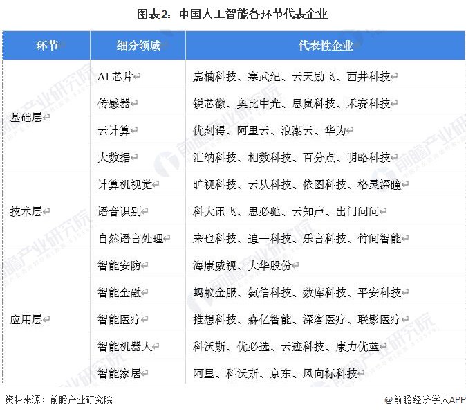
目前,我国在人工智能产业各个环节都已经培育了一批具有代表性的企业,如华为、科大讯飞、腾讯、百度、商汤科技和寒武纪等。

2023年我国人工智能核心产业市场规模达5784亿元人民币,五年复合增速达20.38%。

中国大模型数量排名仅次于美国,数据显示,截止至2024年Q1,我国人工智能大模型累计发布数量达478个。我国前期在人工智能领域的各项部署为大模型发展奠定了坚实基础,已经建立起涵盖理论方法和软硬件技术的体系化研发能力,形成了紧跟世界前沿的大模型技术群。

从5G到6G,从AI芯片到大模型,中美科技博弈已进入“全要素竞争”阶段。在数字时代,技术领导权不是静态的“王座”,而是动态的“生态系统”。谁能构建更包容、更自主、更贴近产业需求的技术生态,谁就能掌握未来全球竞争的主动权。
前瞻经济学人APP资讯组
更多本行业研究分析详见前瞻产业研究院《中国人工智能行业发展前景预测与投资战略规划分析报告》
同时前瞻产业研究院还提供产业新赛道研究、投资可行性研究、产业规划、园区规划、产业招商、产业图谱、产业大数据、智慧招商系统、行业地位证明、IPO咨询/募投可研、专精特新小巨人申报、十五五规划等解决方案。如需转载引用本篇文章内容,请注明资料来源(前瞻产业研究院)。
更多深度行业分析尽在【前瞻经济学人APP】炒股配资官网首页,还可以与500+经济学家/资深行业研究员交流互动。更多企业数据、企业资讯、企业发展情况尽在【企查猫APP】,性价比最高功能最全的企业查询平台。
海量资讯、精准解读,尽在新浪财经APP
倍顺网提示:文章来自网络,不代表本站观点。